As part of the “Sky Labs” iniative at Sky. It’s all about ideas and innovation, it’s an opportunity for employees to put forward ideas that they believe might make Sky better for our customers or our colleagues. A colleague and myself put forward the idea for a "playlists" feature and were given the oppotunity to explore it further and put together a business case for why our innovative idea should be made into reality by Sky.

I employ a holistic approach, aiming to integrating empathetic research, iterative prototyping, and constant user feedback to craft intuitive and meaningful digital experiences.
Design research plans of User Research, competitive analysis and user test to help the team explore into end users’ needs
This is where I begin to understand my users. Conduct data analysis and synthesize discovered insights into visualised deliverables.
Very low level development begins aided by exercises such as card sorting, creating site maps & finally developing some low level wireframes
Development of wireframes to mid and high fidelity prototypes. Iterations take place by testing at various steps throughout the process refining the design.
Personalisation and quick consumtion of series has become the pillars of watching content in the recent years. To better understand this landscape, we examined four of the most successful platforms for a competitive analysis to better understand the existing autoplay and content features that are available to users.
There is desire for continuous play and the frustration amongs the parents is evident among the comments

The Brain Trust session was really useful. The premise of the session is that you put passionate people in a room together, charge them with identifying and solving problems, and encourage them to be candid. It was anexcellent tool and really helped move along our User Research.
Consumers are using this functionality on other platforms… but the functionality is not yet perfect
Features they would like to see: Time LimitsToggle Recommendations/Intelligent suggestionsShuffleSkipRemote access
Creating safe environments for other people who’s viewing may need to be restricted. Examples such as a family member with dimentia or children on the autism spectrum
Helping relatives who aren’t tech savvy

Ability to stop Kids TV shows playing after a specified amount of time.
Quality of suggestions and ability to exclude genres users don’t like is key to this feature. Playlist rating also to help reassure users of quality.
Setup a playlist for your Sky Q box from your phone using Sky Go app. Will be useful for careres and people who aren’t tech savvy to get help watching their favourite shows.
Share TV viewing expereince with users friends and family. Send them a show that they are interested in.
Use of voice to setup and control the playlist.
This doesn’t have to be just for kids. We can roll this out to other customer groups and made available to the whole of Sky.
We started out the user research focusing on a playlists feature for Kids and saw that there was scope that this feature would be a success. There is a definite need for it, when parents are busy there were lots of suggestions for ways to keep kids busy when parents need to get things done without interruptions. However, the most prominant thing to come out of the user research was the desire for other customer groups to have this feature available to them also. The ability for users to organise and personalise their view in the form of a list. This would also be useful for customers with special needs, carers can use this feature to help and improve their viewing experience.
Reserach insights and creating multiple user personas allowed me to empathise with my potential users and helped shape what features should be available to the user as well as define the scope of the project and the information architecture.






.jpg)
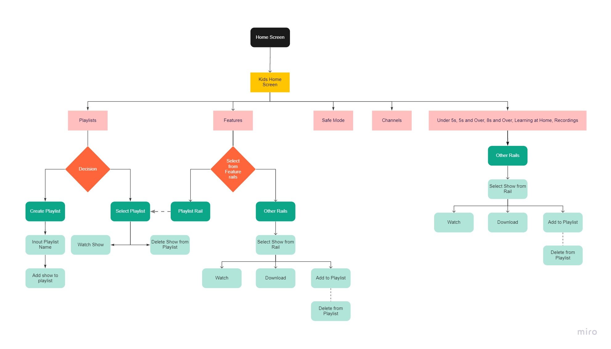
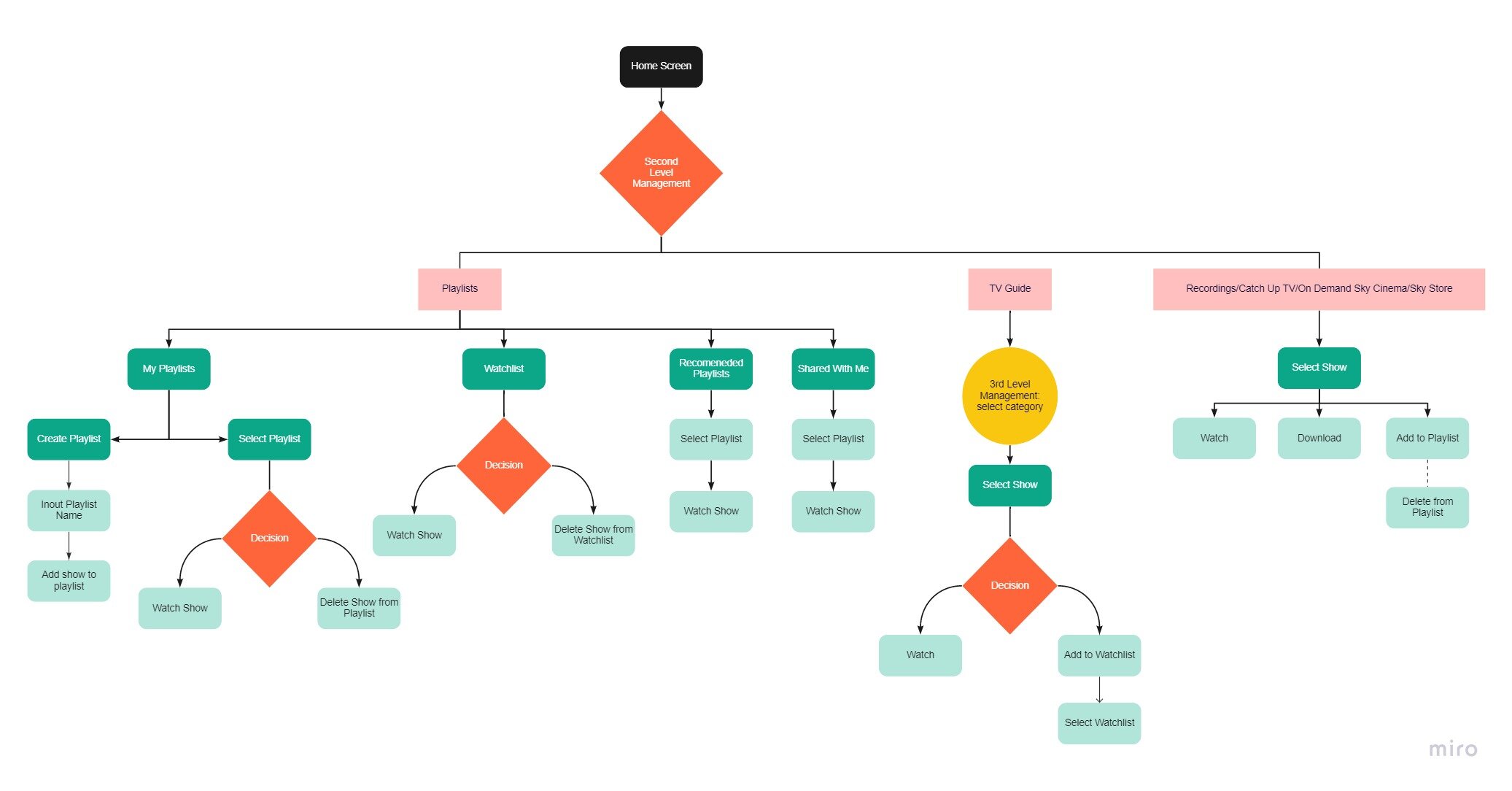
The prototypes below show a few of the different methods we used to tackle the key decision milestones, focussing on the Playlist feature across Sky Q, Sky Q Kids and the Sky Go App





.png)
.png)


User testing was conducted with parents and Sky employees from the brain trust session who were keen to see how the project had evolved. The testing was framed to give users real life tasks and scenarios that challenged the design implementations, as well as questioning them on how they would use the product and it’s value.